事业单元、国度电网、公立病院聘请!
|
1。小我本质!恪守国度法令律例,具有优良的思惟道德!认同国度电网无限公司企业价值不雅!专业根本结实,义务心强,兢兢业业,具备优良的团队认识和沟通协做能力;身体健康,无不优良。
2。中华人平易近国和法令律例,中国带领和,操行规矩,。
(1)招聘人员应认实对照学历条理、专业要乞降岗亭需求进行报名,本次聘请招聘人员最多限报3个单元,每单元限报1个职位。
按照工做需要,国度电网无限公司西北分部打算开展2026年高校结业生聘请工做(国调网调提前批),现就相关事项通知布告如下!
4。现役甲士和正在读的非2025年应届结业生,以及正在读的非2025年应届结业生用以往取得的学历报名的。
3。现役甲士和正在读的非2026年应届结业生,以及正在读的非2026年应届结业生用以往取得学历报名的。
为全面加强市属公立病院人才步队扶植,持续鞭策市属公立病院高质量成长,2025年榆林市市属公立病院秋季双选会拟公开聘请存案办理人员,现将相关事项通知布告如下!
2。中华人平易近国和法令律例,中国带领和,操行规矩,。
3。春秋一般为18周岁以上,35周岁以下(1989年10月20日至2007年10月19日期间出生);硕士研究生、副高级专业手艺人员春秋为40周岁以下(1984年10月20日至2007年10月19日期间出生);博士研究生、正高级专业手艺人员春秋为45周岁以下(1979年10月20日至2007年10月19日期间出生);岗亭有具体春秋要求的,以岗亭要求为准?。
2。聘请范畴!具有硕士研究生及以上学历的通俗高校2026届结业生。博士研究生春秋准绳上不跨越33周岁硕士研究生准绳上不跨越28周岁,春秋计较截止时间为2026年6月30日。
4。事业单元工做人员、公事员(含参照公事员法办理单元工做人员)有办事年限且办事年限未满的,“三支一扶”、“特岗全科大夫”等人员正在办事期内的;办事期计较截止时间为2025年12月31日。
2、社会保障:养老、医疗、赋闲、工伤、住房公积金、企业年金和企业弥补医疗安全。
4。具有聘请岗亭所需的学历、专业或技术前提。此中,学历为国度教育行政从管部分承认的大专及以上文化程度;专业以国度教育行政从管部分发布的研究生、本科、大专院校专业目次为准。留学归国等招聘人员所学学科专业取资历前提要求的学科专业附近但不正在选定参考目次的,由资历审查部分(单元)连系所学课程、研究标的目的等进行审查。结业证、学位证以及聘请岗亭所要求的证书须于2026年8月31日前取得。
4。公示录用!对加入笔试、面试人员进行分析评价,根据分析评价成果择优确定拟录用人员,组织开展拟录用人员政审、体检,两者均及格并国度电网无限公司核准后,正在聘请平台公示拟录用人员名单。公示通事后,通知拟录用人员签定就业和谈。
陕西煤业化工集团无限义务公司(简称陕煤集团)是陕西省委、省为充实阐扬陕西煤炭资本劣势,从培育强大能源化工支柱财产出发,按照现代企业轨制要求,颠末沉组成长起来的国有特大型能源化工企业,是陕西省能源化工财产的企业,也是省内煤炭大开辟扶植的从体。
本次校园聘请工做按照发布通知布告、现场报名及资历审查、测验、体检、调查、资历复审、公示、聘用等法式进行。
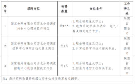
国度电网无限公司西北分部是国度电网公司正在西北区域的派驻机构,次要承担区域电网规划、区域电网运转、区内省间电力市场协同和均衡协调、设备办理和平安监视等严沉职责,承担统筹协调区域内省(区)电力公司办事处所经济社会成长,调动发电企业等各方力量连合治网等义务。分部内设5个本能机能部分,4个营业部分,3个挂靠机构,2个二级机构,工做地址为陕西省西安市。
6。事业单元工做人员、公事员(含参照公事员法办理单元工做人员)有办事年限且办事年限未满的,特岗教师、特岗全科大夫、“三支一扶”人员正在办事期内的,办事期计较时间截止2025年12月31日。
4。具有聘请岗亭所需的学历、专业或技术前提。此中,学历为国度教育行政从管部分承认的本科及以上文化程度;专业以国度教育行政从管部分发布的研究生、本科专业目次为准。结业证、学位证以及聘请岗亭所要求的证书须于2025年10月31日前取得。
2025年10月20日至24日招聘人员可正在西安市汇成天玺酒店(西安市朱雀大街南段1号)进行征询及材料预提交。
西北电力安排节制核心为国度电网无限公司西北分部本部主要营业部分,担任西北电网的安排运转办理,是西北电网的电力批示中枢和最度运转批示机构,同时做为黄河上中逛水量安排委员会办公室,担任黄河上中逛各梯级水库水量优化安排工做,协调黄河上中逛防洪、防凌,以及发电、灌溉、工业和城市用水。安排节制核心内设安排运转、打算取市场、水电及新能源、系统运转、继电、从动化、电力通信、系统收集平安等专业办理处室。
3。聘请测试!聘请测试分为笔试和面试。笔试由国度电网无限公司同一组织,笔试时间、地址另行通知。请考生按通知要求,正在时间照顾身份证、学生证、成就单、学校保举表、计较机及英语品级证书等材料原件提前到测验地址加入线下资历复审。通过笔试的入围结业生,将通过手机短信、聘请平台坐内动静、德律风等体例,通知加入面试测验,未入围者不再另行通知。面试时间和地址另行通知。
3、企业福利:享受国度节假日、带薪年休假、津补助、健康体检、员工餐厅、员工公寓、节日福利等各类福利待遇,丰硕的体裁勾当。(福利待遇因行业及企业所正在地分歧略有差别)?。
本次市属公立病院共聘请存案办理人员79名,此中市第一病院37名、市第三病院17名、市第五病院25名。具体聘请岗亭详见报名现场各用人单元聘请简章。
1。网名!招聘结业生登录国度电网无限公司人力资本聘请平台(,按照网上申报流程,精确填写小我消息,及时上传“学信网”学籍验证演讲、就业保举表、成就单、计较机及外语品级证书、获证书等原件扫描件和相关材料。招聘结业生填写的院校、相关消息提交后不克不及更改,请招聘结业生细心查抄后再提交。
2。资历审查!对招聘者进行资历审查,经审查优选后,通过手机短信、德律风、聘请平台坐内动静等体例通知入围结业生加入笔试,未入围的不再另行通知。
3。报名时间及地址:正式报名地址为西安交通大学雁塔校区糊口区(陕西省西安市朱雀大街102号)体育场(2025年10月25日9!00-16!00)。
为做才弥补取储蓄,进一步优化人才步队布局,提拔企业焦点合作力,现将2026年度高校结业生聘请相关事项通知布告如下。
2。报名时须提交本人身份证(原件或复印件)、结业证、学位证等材料,应届结业生须提交本人身份证(原件或复印件)、学籍正在线验证演讲、结业生就业保举表、成就单、结业生就业和谈书原件及复印件等材料。招聘人员系事业单元退职人员的,需提交同意报考据明。
为深切贯彻落实人才强市计谋,进一步优化延安市事业单元工做人员布局,2025年延安市道向社会公开聘请事业单元高条理人才和紧缺特殊专业人才126名,现将相关事项通知布告如下。
1。2025年10月16日(含)前已被聘请为2025年事业单元正式工做人员的(以发文为准)。
聘请岗亭所需的具体前提以《2025年延安市事业单元公开聘请高条理人才和紧缺特殊专业人才岗亭表》的要求为准。
本次聘请正在延安市人平易近门户网坐(、延安党建网(、延安市人力资本和社会保障局网坐(发布通知布告。
6。具备聘请岗亭所需的其他前提。此中,对工做履历有要求的,工做履历计较时间截止2025年12月31日。 |

